5.2. Importdaten
Der Import der Daten geschieht in einem dreistufigen Prozess. In einer ersten Phase, dem Importieren, werden die Daten aus der Datei in die Importdaten Tabelle in MOS'aik eingelesen. In dieser Tabelle werden die Daten in der zweiten Phase geprüft. In der dritten Phase, dem Buchen, werden die bisher nicht gebuchten Daten in der Tabelle verbucht, d.h. in die Nachkalkulation übertragen.
Vorteile des dreistufigen Verfahrens:
-
Daten werden vor dem Verbuchen transparent für den Benutzer geprüft.
-
Daten können vor dem Buchen durch den Benutzer eingesehen werden.
-
Das Buchen der Daten kann wiederholt werden, was bei vorübergehenden Fehlern (z.B. gesperrte Projekte) eine komfortable Arbeitsweise ermöglicht.
In folgender Abbildung 5.1, „Module | Zeiterfassung | Importdaten“ ist das Formular für den Import dargestellt.

-
Bereich Suchen
In dem Bereich suchen kann, wie in anderen Formularen von MOS'aik, die rechts dargestellte Tabelle mit den Importdaten durchsucht werden.
-
Bereich Verarbeitung
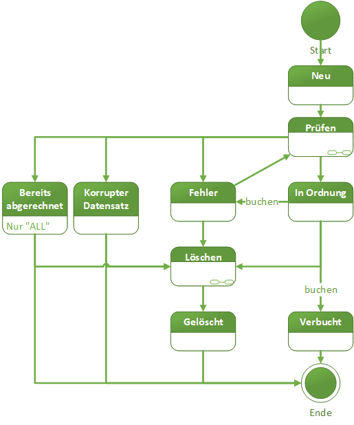
In diesem Bereich sind die verschiedenen Funktionen zum Importieren, Prüfen und Buchen von Daten zusammengefasst. Die Verarbeitung erfolgt dabei immer in den folgenden Schritten: Importieren der Daten aus der CSV-Datei in die Importdaten Tabelle, Überprüfung der Daten mit anschließendem Buchen. Bei den einzelnen Schritten ändert sich dabei der "Status" der Datensätze. Die möglichen Statuswechsel sind in Abbildung 5.2, „Status während der Verarbeitung der importierten Daten“ dargestellt.
Abbildung 5.2. Status während der Verarbeitung der importierten DatenIn folgender Tabelle sind die einzelnen Status aufgelistet und erklärt:
CSV-Datei v2.0 für absoluten ImportNummer Name Beschreibung 0 Fehler Es ist ein Fehler aufgetreten. Weitere Details befinden sich in der Spalte Hinweistext. 1 Neu Neuer und ungeprüfter Datensatz in der Importdatentabelle. 2 Korrupter Datensatz Es handelt sich um einen korrupten Datensatz. 3 In Ordnung Die Prüfung des Datensatzes ergab, dass dieser in Ordnung ist und für das Verbuchen verwendet werden kann. 4 Verbucht Datensatz wurde verbucht. 5 Bereits abgerechnet Der Datensatz wurde bereits abgerechnet. Für den absoluten Import ist dies von Bedeutung, da solche Datensätze nicht mehr überschrieben werden können. 6 Gelöscht Datensatz wurde als gelöscht markiert. Nach dem Import der Daten befinden sich diese im Status "Neu". Es folgt eine Prüfung der Daten (Details).
Korrupte Datensätze sind solche, die nicht weiter verarbeitet werden können. Dies kann beispielsweise der Fall sein, wenn Pflichtfelder nicht gesetzt sind oder ein ungültiger Wert (z.B. "Das ist ein Text" anstelle eines Datums) vorliegen. Diese Daten können nicht weiter verarbeitet werden.
Datensätze, welche "In Ordnung" sind, haben die Prüfung erfolgreich bestanden und können gebucht werden.
Fehlerhafte Datensätze sind solche, deren Verarbeitung aktuell nicht möglich ist, deren Verarbeitung aber generell nichts entgegensteht. Dies können z.B. Datensätze zu einem Projekte sein, welches aktuell gesperrt ist oder Datensätze, die Artikel oder einen Verweis auf einen Mitarbeiter haben, welche (noch) nicht in den Stammdaten vorhanden sind. Durch ein erneutes Prüfen können bestehende Fehler in den Status "In Ordnung" übergehen.
"Bereits abgerechnet"e Arbeitszettel stellen einen Sonderfall des absoluten Imports (d.h.
ALL
) dar. Existieren zu einem Daten bereits abgerechnete Arbeitszettel oder sind zu einem Datensatz bereits Lagerbuchungen vorhanden, wird den Datensätzen der Status "Bereits abgerechnet" zugeordnet. Im Hinweistext wird zudem darauf hingewiesen, ob es eine bestehende Lagerbuchung gibt.Werden Datensätze durch Echtzeit Admins (siehe Kapitel 4, Rollen) als gelöscht markiert, ändert sich der Status der Datensätze auf "Gelöscht" und ein Löschdatum wird gesetzt. Ebenfalls den Status gelöscht erhalten alte Datensätze beim absoluten Import (
ALL
).Im Folgenden werden die einzelnen Funktionen des Formulars beschrieben:
-
Importieren...
Über "Importieren" werden die Daten aus der CSV in die Tabelle "Importdaten" importiert. Nach einem erfolgreichen Import befinden sich die Datensätze im Status "Neu". Je nachdem, ob eine Datei erfolgreich oder mit Fehlern importiert wurde, wird die Datei in unterschiedliche Verzeichnisse verschoben (siehe auch Abschnitt 3.2, „Registerkarte
MOSImExport“).Nach einem erfolgreichen Import, gibt es die Möglichkeit die importierten Datensätze direkt in die Nachkalkulation zu buchen. Bei Bestätigung der Schaltfläche Buchen durchgeführt.
, werden die Arbeiten der FunktionBei Bestätigung der Schaltfläche
, werden die importierten Datensätze in der Importtabelle angezeigt.Abbildung 5.3. Dialog zum direkten Verbuchen der Datensätze in die Nachkalkulation
-
Überprüfen...
Das Überprüfen wird auf alle Datensätze angewendet. Dabei wird festgestellt, ob die Datensätze vollständig (d.h., dass alle Pflichtfelder gesetzt sind) und valide sind. Das Ergebnis wird in der Spalte "Status" der Importdaten-Tabelle angezeigt.
In Tabelle “CSV-Datei v2.0 für absoluten Import�? sind die möglichen Status dargestellt.
-
Durch diesen Befehl werden Datensätze mit den Status "Neu", "Fehler" oder "Bereits abgerechnet" überprüft. Dabei werden die folgenden Bedingungen untersucht:
-
Sind alle Pflichtfelder vorhanden? Ist dies nicht der Fall, wechselt der Status auf "Korrupter Datensatz".
-
Sind alle Felder mit gültigen dem Datentyp entsprechenden Werten gefüllt? Soll beispielsweise "Text" in ein Datums- oder Zahlenfeld geschrieben werden, ist dies eine Verletzung des Datentyps. Der Status wechselt in diesem Fall auf "Korrupter Datensatz".
-
Artikel in Stammdaten vorhanden? Personal in Stammdaten vorhanden? Lohnart in Stammdaten vorhanden? Ist dies nicht der Fall, wechselt der Status auf "Fehler". Durch eine Anpassung der Stammdaten kann dies korrigiert werden.
-
Beim absoluten Import (d.h.
ALL
) : Wurde der Arbeitszettel bereits abgerechnet? Ist dies der Fall, wechselt der Status auf "Bereits abgerechnet". -
Beim absoluten Import (d.h.
ALL
): Bestehen bereits Lagerbuchungen? Ist dies der Fall, wechselt der Status auf "Bereits abgerechnet". Zusätzlich wird im Hinweistext auf die Lagerbuchung hingewiesen. -
Es wird geprüft, ob das Projekt aktuell gesperrt ist (dies erfolgt auch noch einmal beim Buchen). Ist dies der Fall, wechselt der Status auf "Fehler".
Des Weiteren werden für die folgenden Spalten automatisch Werte nachgeschlagen, wenn der ursprüngliche Wert aus der Datei nicht unmittelbar interpretiert werden kann:
-
Personal: Wird ein in der Datei vorhandener Wert nicht in der Spalte "Kurzname" gefunden, wird versucht, das Personal anhand der Personalnummer zu identifizieren.
-
Lohnart: Wird ein in der Datei vorhandener Wert nicht in der Spalte "Name" gefunden, wird versucht, die Lohnart anhand der Externnamens zu identifizieren.
-
Lohntarif: ein in der Datei vorhandener Wert nicht in der Spalte "Name" gefunden, wird versucht, den Lohntarif anhand der Externnamens zu identifizieren.
Wenn Belege bzw. Arbeitszettel importiert wurden, d.h. eine Belegnummer angegeben wurde, wird beim Überprüfen die dazugehörige Projektnummer nachgeschlagen und in die entsprechende Spalte der Importdaten eingetragen.
-
-
Buchen...
-
Berücksichtigt werden die Datensätze, die ausgewählt sind und den Status "In Ordnung" haben. Vor dem Buchen wird, siehe auch oben, eine Überprüfung der Datensätze durchgeführt. Nur wenn alle Datensätze einer Belegnummer korrekt sind, können diese gebucht werden.
Das Buchen wird immer für alle Datensätze einer Auftragsnummer durchgeführt.
Das Buchen erfolgt innerhalb eines Geschäftsvorfalls projektweise. Dabei werden nach und nach die einzelnen Projekte gesperrt, die Daten in die Nachkalkulation übernommen und abschließend das Projekt wieder freigegeben.
Die Sperrung der Projekte vor Übernahme der Daten in die Nachkalkulation stellt sicher, dass die Daten konsistent geschrieben werden. Ohne Sperre ist nicht ausgeschlossen, dass zeitgleich zur Übernahme der Daten z.B. eine Regieabrechnung erstellt, das Projekt geschlossen oder gerade bereits in die Nachkalkulation geschriebene Daten wieder gelöscht werden.
Wenn beim Buchen eines Geschäftsvorfalls ein oder mehrere Projekte durch einen anderen Benutzer gesperrt waren, sollte zunächst der sperrende Benutzer (dieser wird im Fehlertext angezeigt) gebeten werden, das betreffende Projekt zu schließen. Nach einer erneuten Prüfung sollten sich die Datensätze im Status "In Ordnung" befinden. Jetzt ist ein erneutes Buchen der Datensätze möglich.
-
-
Bereich Filter
Über den Filterbereich kann einfach und komfortabel gezielt nach einem oder mehreren Status gefiltert werden. Auf neue Datensätze wird man nach einem Import filtern, um die hinzugekommenen Datensätze zu erhalten. Nach einer Überprüfung wird eine Filterung nach den Datensätzen sinnvoll sein, welche in Ordnung sind.
Der Filterbereich enthält die Status, welche für das tägliche Arbeiten relevant sind. Sollten andere Status relevant sein, kann über die Tabelle im rechten Bildschirmbereich mithilfe der Standard Filterfunktionen die gewünschte Filterung durchgeführt werden.
-
Bereich Weitere Schritte
-
Historie anzeigen
Wenn ein oder mehrere Datensätze in der Übersicht markiert wurden und anschließend auf „Historie anzeigen“ geklickt wird, wird die Historie geöffnet und die zu den ausgewählten Importdaten Datensätzen korrespondierenden Einträge angezeigt.
-
Zuletzt verbucht
Filtert nach den Datensätzen, welche als letztes verbucht wurden und zeigt diese an.
-
Buchungen zurücksetzen
Löscht alle zuletzt verbuchten Datensätze aus der Nachkalkulation. Das ist nur möglich, wenn die Daten im Vorfeld über das Importdaten Formular verbucht wurden. Wurden Datensätze bereits abgerechnet oder auf ein Lager gebucht, ist das Zurücksetzen nicht möglich und wird abgebrochen.
-
Import löschen
Alle Datensätze eines Imports (ein Import wird durch einen eindeutigen Geschäftsvorfall charakterisiert) werden durch diesen Befehl gelöscht. Dazu wird ein beliebiger Datensatz eines Importes ausgewählt. Die Funktion kann nur ausgeführt werden, wenn noch keine Datensätze verbucht wurden. Die gelöschte Datensätze des Imports erhalten den Status „Gelöscht“ und ein Löschdatum.
-
Importdatei öffnen
Zum aktuell markierten Geschäftsvorfall wird die Importdatei im MOS'aik Kontext geöffnet.
-
-
Bereich Direkt bearbeiten
-
Manuelle Änderung von Datensätzen
-
Dieser Bereich wird nur angezeigt, wenn der angemeldete Benutzer die Rolle "Echtzeit Experte" oder "Echtzeit Admin" besitzt. Wie im MOS'aik Standard können die Daten bei aufgeklappten Bereich einzeln geändert werden.
Grundsätzlich sollen alle Daten aus einer Import Datei immer vollständig und gesamt verarbeitet werden. Dies ist notwendig, um die Daten in beiden Systemen (Echtzeit und MOS'aik) konsistent zu halten. Die Funktionen dieses Bereichs sind vor diesem Hintergrund mit besonderer Vorsicht anzuwenden.
Wird ein Datensatz durch einen Benutzer mit der Rolle "Echtzeit Admin" oder "Echtzeit Experte" geändert, wird dies in der Historie dokumentiert. Jede Änderung wird dabei über das in Abbildung 5.4, „Dialog für die Erfassung des Änderungsgrunds“ dargestellte Formular erfasst. Dabei wird das betroffene Projekt angezeigt, die geänderte Spalte, der alte und der neue Wert. Ohne Angabe eines Grundes kann die Änderung nicht durchgeführt werden: Erst, wenn ein Grund eingegeben wurde, wird die Schaltfläche aktiviert. Über die Schaltfläche wird die Änderung zurückgenommen und der alte Wert wieder eingesetzt.
Abbildung 5.4. Dialog für die Erfassung des Änderungsgrunds
-
-
Importdatei
In diesem Bereich sind Funktionalitäten rund um die Importdatei untergebracht:
-
Zeitstempel
Ist aktuell eine Importdatei vorhanden, so wird deren Zeitstempel in diesem Feld angezeigt. Durch Klicken auf den Knopf rechts neben dem Feld kann die Anzeige aktualisiert werden. Eine automatische Aktualisierung wird in einem regelmäßigen Intervall ausgeführt, wenn in den Voreinstellungen die Option Importdatei überwachen aktiviert ist (siehe auch Bereich "Import").
-
-
Bereich Siehe auch
Über diesen Bereich können weitere Formulare geöffnet werden, welchem im Kontext des Imports der Daten aus der CSV-Datei hilfreich sein können:
-
Buchungsübersicht
Die Buchungsübersicht wird geöffnet. Hier kann das Ergebnis des Buchens der Daten kontrolliert werden.
-
Wochenzettel
Der Wochenzettel wird geöffnet. Über diesen können die Zeitbuchungen kontrolliert werden.
-
Artikel
Wechsel in die Artikelstammdaten. Hier können die Stammdaten neu angelegt, kontrolliert oder korrigiert werden.
-
Mitarbeiter
Hier können die Mitarbeiter- bzw. die Personalstammdaten editiert werden.
-
-
Tabelle Importdaten (rechter Bildschirmbereich)
Im Folgenden werden die einzelnen Spalten der Importdaten (siehe Abbildung 5.1, „Module | Zeiterfassung | Importdaten“) Tabelle beschrieben:
-
Nummer
Eine eindeutige Nummer der Datensatzes. Diese ist fortlaufend und wird automatisch von der Datenbank beim Import vergeben.
-
Mandantennummer
Nummer des Mandaten.
-
Projekt
Das Feld enthält das dem Datensatz zugeordnete Projekt.
-
Belegnummer
Das Feld enthält die dem Datensatz zugeordnete Belegnummer.
-
Lohnart
Enthält die dem Datensatz zugeordnete Lohnart.
-
Personal
Enthält den dem Datensatz zugeordneten Mitarbeiter.
-
Ausführungsdatum
Enthält den Tag, auf welchen die Arbeitszeit gebucht werden soll.
-
Arbeitsbeginn
Enthält den Startzeitpunkt der Arbeiten.
-
Arbeitsende
Enthält den Endzeitpunkt der Arbeiten.
-
Menge
Enthält die Menge.
-
Lohnzuschlag
Enthält den Lohnzuschlag.
-
Kostenstelle
Enthält die Kostenstelle des Datensatzes.
-
Artikelnummer
Enthält die Artikelnummer des Materials.
-
Einheit
Enthält die Einheit.
-
Feld1
Frei konfigurierbares Feld.
-
Feld2
Frei konfigurierbares Feld.
-
Feld3
Frei konfigurierbares Feld.
-
Feld4
Frei konfigurierbares Feld.
-
Status
Enthält den aktuellen Status des Datensatzes. Siehe auch Abbildung 5.2, „Status während der Verarbeitung der importierten Daten“.
-
Modus
Enthält den Modus für den Import. Entweder
DIF
für den differenziellen Modus oderALL
für den absoluten Modus. Für Details zu den Modi siehe Abschnitt 5.1, „Differentieller und absoluter Import“. -
Hinweistext
Enthält einen Hinweistext zu dem Datensatz.
-
Benutzer
Enthält den Benutzer.
-
Importdatum
Zeitpunkt zu welchem der Import stattgefunden hat. Damit die Daten leichter zusammengehalten werden können, enthalten alle Datensätze des Imports den gleichen (d.h. Beginn des Import) Zeitpunkt.
-
Typ
Typ bzw. Buchungsart des Datensatzes. Entweder "Materialbuchung" oder "Stundenbuchung".
-
Änderungsdatum
Zeitpunkt, zu welchem der Datensatz zuletzt geändert wurden.
-
Buchungsdatum
Zeitpunkt, zu welchem der Datensatz gebucht wurde.
-
Geschäftsvorfall
Das Feld enthält eine für einen Import eindeutige ID. Darüber können Daten identifiziert werden, welche zusammen importiert wurden.
-